不久,香港保險監督管理局公布了上半年的數據,香港個人新單總保費高達1,156億港元,同比增長12.2%,創歷史新高!其中,內地訪客赴港投保297億港元,人氣持續!

內地訪客保費297億
與去年同期(319)億相比,內地訪客在2024年上半年投保297億港元,比去年同期(319億)略有下降6.9%。
其中,第一季度投保156億港元,第二季度投保141億港元,環比下降9.6%。上半年,內地訪客投保的保費占香港新單保費的25.7%(1,156億港元),占香港新單保費的四分之一以上。

2、內地訪客買得多的險種
終身壽險和危疾依舊是內地訪客高需求的保單類型。據新單保單數量統計,兩者共占88.5%,終身壽險大幅增長26.6%,占內地總保單的59.1%,危疾同比小幅增長1.3%,占比29.4%。
2024年上半年,香港新單保費為1,156億港元,比2023年同期增長12.25%,比2023年同期增長1030億港元。(回顧:2023年Q2)


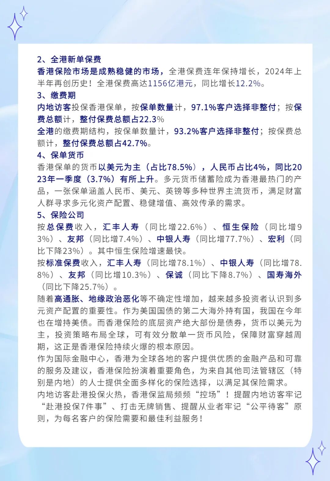
2024年上半年,全港新單保費1,156億港元,創歷年同期新高。

按保單數計,上半年保單數為51.5萬張,較2023年同期47萬張,同比上升9.5%。


個人新單業務排名前15的香港保險公司,市場占比為96.7%。排名前5的保險公司為匯豐人壽、恒生保險、友邦、中銀人壽和宏利。排名前5的公司分別為匯豐人壽、中銀人壽、友邦、保誠及國壽海外。2024年上半年,經紀業務排名,永明、友邦、周大福排前三。整付保單的件均保費,匯豐人壽、永明金融、富衛、恒生保險排前四。非整付保單的件均保費,太平人壽(香港)、中銀人壽、國壽海外、匯豐人壽排前四。2023年上半年,全港新單的繳費結構,按保費計,整付保單最多(42.7%),<5年的保費次之(30.8%),5<10年第三(22.8%);按保單數計,5<10年的保單最多(32.2%),25年+的保單次之(30%),<5年第三(19.2%)。銀行渠道:匯豐人壽、恒生保險、中銀人壽、國壽海外較多。終身壽險仍舊是內地訪客最喜歡購買的產品,保單數占內地總保單的59.09%,保費數占內地總保費的79.75%。


數據來源:香港保監局
