據媒體報道:
2025年2月3日,小S徐熙娣經紀人向媒體證實“新年期間,我們全家來日本旅遊,我最親愛善良的姐姐熙媛,因得了流感並發肺炎,不幸地離開了我們。感恩這輩子能成為她的姐妹,彼此照顧、相伴,我會永遠感激她、懷念她。”
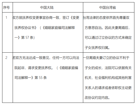
從大S與汪某人簽訂的離婚協議來看,離婚前兩人協商決定兩個子女的撫養權歸女方大S,大S在後續的反擊中也說了汪某主動放棄了孩子的撫養權。
不論是大陸還是臺灣,都是本著不輕易改變未成年人成長環境和有利於未成年人成長的原則來確定撫養權歸屬的。如果汪某真的要通過訴訟的方式奪回孩子的撫養權的話,就要找盡可能多的證據證明孩子跟著自己更有利於成長。但從之前的情況來看,大S作為母親顯然是陪伴孩子較多的一方,且兩人的子女在臺灣生活的時間較長,突然改變生活環境對孩子的成長不利,再看兩人的經濟條件相差也並不大。所以,如果汪某想要變更孩子的撫養權,除非有證據證明:大S有不利於孩子成長、不盡撫養義務或有虐待子女的行為,或其與子女共同生活對子女身心健康確有不利影響,否則,很難變更撫養權。
那麽,如今大S突然離世,孩子撫養權歸屬將成為下一步的法律焦點,我們看看兩地的法律規定。
以下內容轉自於微信公號“威科先行”,作者:家理律師事務所
(一)變更撫養權具體方式比較

(二)變更撫養權法定條件比較

(三)變更撫養權裁判導向
1、根據中國大陸的司法實踐,法院在審理變更撫養權糾紛時嚴格依照《婚姻家庭編司法解釋一》第56條的規定,只有原告提交的證據能足以證明對方在子女的撫養過程中存有四種情形之一的,法院才支持變更撫養權。裁判理由主要集中在第二、三點,目前以第一、四點為裁判理由的案件很少。第二項認定很難,因一方完全不履行撫養義務難以證明,僅在本案提及到比如一方失蹤、一方承認子女一直未與其生活等情況下才可以認定其完全不履行義務。在其他不予支持變更撫養權案件中,即使原告提出居住社區證明、辦理子女繳納保險費憑證、子女學校出具的證明、與子女溝通的聊天記錄、作業統計等,法院也不會直接認定被告方未履行撫養權,不會據此判決變更撫養關系。
除此之外,已滿八周歲子女(《民法典》生效之前是十周歲)的自身意願在案件審理中十分重要,若該子女的意願經法庭核實後確系其真意,法院判決子女希望共同生活一方獲得撫養權的概率較大。
綜合分析,兩個孩子的撫養權應該優先歸屬於生父。