7月1日起,香港各大保司產品調整情況一覽!

在金融市場的風雲變幻中,2025年7月1日成為了香港保險的一個關鍵節點。隨著監管政策的推進以及市場環境的演變,眾多保險產品迎來了停售與調整,這一變化不僅關乎保險企業的戰略布局,更與廣大投保人的權益和未來規劃緊密相連。


結合近期各公司的最新調整通知,我們整理了一份清晰說明。


停售匯總(該清單於2025年7月1日起生效)

圖片


“停售” 分 “徹底下架” 和 “條款調整” 兩類


徹底停售的產品

如友邦的「充裕未来・盈尚」「活享儲蓄」、永明的「萬年青・尊享儲蓄計劃」等,6月30日後已關閉投保通道,且無直接替代版本,想買只能遺憾錯過;


條款調整的產品

富衛的「盈聚・天下」、友邦的「盈御3」等,並非 “停售”,而是7月1日起調整分紅演示(如長期 IRR 從 7% 降至 6.5%),仍可正常投保,只是收益預期略有下調。


註意香港產品的 “停售” 多為 “經典老款謝幕”,保險公司會推出升級款(如友邦「盈御3」調整後,後續可能推出「盈御4」),但保障形態和收益規則可能變化。


“破例” 投保情況:已提交投保申請但未核保通過。若6月30日前已交資料,因健康告知、財務核保等問題未通過,部分公司會給予 “1-2 周寬限期”,補足材料後仍可按舊條款承保。


收益調整產品


友邦:核心產品收益微調,保障責任穩定


盈御多元貨幣計劃3:作為友邦儲蓄分紅險的王牌,本次調整聚焦收益演示 —— 樂觀情景下的長期預期收益下調2%-5%,但中檔收益維持原有水平,整體分紅框架未發生根本性變化。


愛伴航(重疾險):各情景下的收益演示僅做細微調整,核心重疾保障責任(如疾病覆蓋範圍、賠付比例、豁免條款等)均保持不變,保障力度不受影響。

圖片


宏利:無產品停售,收益演示下調,服務體驗升級

圖片
圖片


周大福:【盛世·傳家寶】壽險計劃2(尊尚版)停售,【匠心傳承】儲蓄壽險計劃2(尊尚版)等產品收益調整。
圖片
圖片


安盛:盛利儲蓄計劃和【尊尚盈家】壽險計劃停售,摯匯儲蓄計劃等多款產品收益調整。
圖片
圖片

保誠:無產品停售,信守明天多元貨幣計劃(除英鎊保單)等多款產品收益調整 。

圖片
圖片


萬通:無產品停售,富饒千秋儲蓄計劃等多款產品收益調整。

圖片

富衛:無產品停售,盈聚天下壽險計劃等多款產品收益調整。
圖片


太保:無產品停售,世代悅享儲蓄壽險計劃2等多款產品收益調整。
圖片

國壽:裕饒傳承儲蓄保險計劃Ⅱ等多款產品停售。
圖片


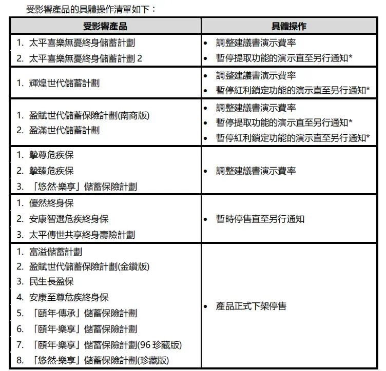
太平:【頤年傳承】儲蓄保險計劃等多款產品停售或收益調整。

圖片


中銀:鑄富世代環球終身壽險計劃等多款產品收益調整。

圖片